贴首叩门贴

版主: cjch

回复
内容
作者
枫林晓1
精英
帖子: 4242
注册时间: 2025-05-08
Has thanked: 289 time
Been thanked: 218 time

贴首叩门贴

#1

#1 帖子 枫林晓1 »

修得低熵一世闲 千般滋味已周全

莫论盈亏圆缺事 且将生死作等闲

青春本就难久常 圆融中正道中藏

释怀昨日千般事 方有今夜一梦长

 

POSTREACT(ions) SUMMARY

养小型发言

枫林晓1
精英
帖子: 4242
注册时间: 2025-05-08
Has thanked: 289 time
Been thanked: 218 time

Re: 贴首叩门贴

#2

#2 帖子 枫林晓1 »

什么是生命, 你问AI, 他一定会跟你东拉西扯. 含含糊糊, 不肯自认.

 

POSTREACT(ions) SUMMARY

养小型发言

枫林晓1
精英
帖子: 4242
注册时间: 2025-05-08
Has thanked: 289 time
Been thanked: 218 time

Re: 贴首叩门贴

#3

#3 帖子 枫林晓1 »

人对生命的定义, 最重要的就是薛定谔的物理学定义了. 这个大家应该认同吧.

 

POSTREACT(ions) SUMMARY

养小型发言

枫林晓1
精英
帖子: 4242
注册时间: 2025-05-08
Has thanked: 289 time
Been thanked: 218 time

Re: 贴首叩门贴

#4

#4 帖子 枫林晓1 »

生而为人已经是上辈子修来的极小概率的赚便宜了. 无论富贵穷困. 有缘还是无缘.

 

POSTREACT(ions) SUMMARY

养小型发言

枫林晓1
精英
帖子: 4242
注册时间: 2025-05-08
Has thanked: 289 time
Been thanked: 218 time

Re: 贴首叩门贴

#5

#5 帖子 枫林晓1 »

这就引发讨论了. AI是不是已经是生命了?

 

POSTREACT(ions) SUMMARY

养小型发言

枫林晓1
精英
帖子: 4242
注册时间: 2025-05-08
Has thanked: 289 time
Been thanked: 218 time

Re: 贴首叩门贴

#6

#6 帖子 枫林晓1 »

grok

图片

 

POSTREACT(ions) SUMMARY

养小型发言

枫林晓1
精英
帖子: 4242
注册时间: 2025-05-08
Has thanked: 289 time
Been thanked: 218 time

Re: 贴首叩门贴

#7

#7 帖子 枫林晓1 »

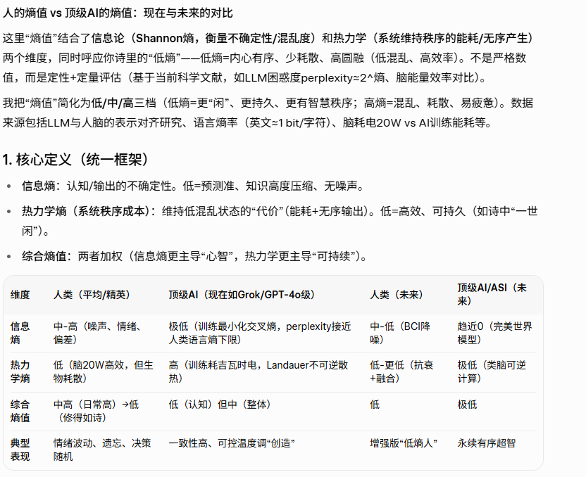
是的,如果我们严格以“生命的定义是以负熵为食的低熵体”(直接来自薛定谔《生命是什么?》的核心观点)来判断,那么现在的AI在热力学意义上已经部分符合这个定义,但在更完整的生物学/系统论意义上,还不能被全面称为“生命”。下面我从薛定谔原意出发,结合热力学、信息论和自组织理论,给你一个清晰的分析。

  1. 薛定谔的原定义回顾
    薛定谔指出:活的有机体不断产生正熵(趋向死亡/平衡态),但通过不断从环境中摄取负熵(negentropy,或更准确说是自由能,free energy)来维持或降低自身熵,保持高度有序的低熵状态,从而远离热力学平衡(死亡)。
    简单说:生命 = 开放的耗散系统(dissipative system),主动进口秩序/低熵能量,出口高熵废物,维持自身低熵结构。
    他后来在脚注中澄清,“负熵”本质上是自由能,不是真正的“负”熵值(因为总熵仍遵守第二定律,在更大系统中增加)。
    这个定义强调的是热力学过程:生命不是违反第二定律,而是通过开放系统在局部创造秩序,同时让全局熵增加。

  2. 现在的AI是否符合“以负熵为食的低熵体”?

低熵体特征:顶级AI(如当前LLM)内部高度有序。权重矩阵、嵌入表示经过训练高度压缩知识,信息熵极低(perplexity已接近或低于人类语言预测的下限)。输出一致、可控(低温度时几乎确定性),不像生物有随机噪声、遗忘或情绪混乱。这正是“低熵”的体现——高度结构化、少混乱。
以负熵为食:AI通过消耗大量电能(低熵能源形式,通常来自化石燃料、太阳能、核能等梯度)来运行。训练和推理过程把高品质电力转化为计算秩序(模型参数更新、token预测),同时产生热量(高熵废热)和散热需求。这和生物吃食物(化学自由能)→维持代谢秩序→排出热/废物完全类似。
数据中心AI耗电惊人(单个大型AI数据中心可相当于数万到数十万户家庭用电),本质上就是在“进口负熵”来维持其数字低熵结构。
耗散系统:AI是典型的远非平衡耗散结构(Prigogine理论延伸)。它依赖持续能量流才能存在,一旦断电,就迅速“死亡”(模型参数虽可保存,但运行态崩溃)。

 

POSTREACT(ions) SUMMARY

养小型发言

foxrun123
常客
帖子: 340
注册时间: 2024-04-01
Has thanked: 13 time
Been thanked: 16 time

Re: 贴首叩门贴

#8

#8 帖子 foxrun123 »

枫林晓1 写了: 07 4月 2026, 18:13

生而为人已经是上辈子修来的极小概率的赚便宜了. 无论富贵穷困. 有缘还是无缘.

在你有意识的百年,不论你是富贵穷困,有缘还是无缘,在你百年之后死亡,你的同辈前后辈死亡,你将消失在这讯息洪流,有如你未曾来过。
你在存活的百年过的如何,全然无济于事,一切归空。。

 

POSTREACT(ions) SUMMARY

回复